Container diagram¶
Once you understand how your system fits in to the overall IT environment, a useful next step is to zoom in to the system boundary with a container diagram. In C4, a container is an application or a data store. For example, a server-side web application, a client-side single-page application, a desktop application, a mobile app, a database schema, a folder on a file system, an Amazon Web Services S3 bucket, etc.
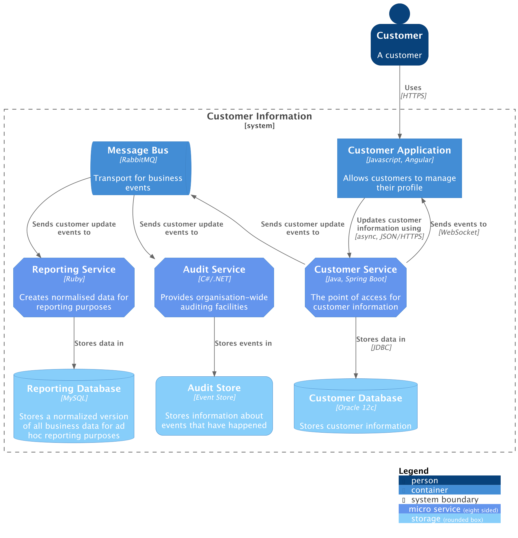
The container diagram shows the high-level shape of the software architecture and how responsibilities are distributed across it. It also shows the major technology choices and how the containers communicate with one another. It’s a simple, high-level technology focussed diagram that is useful for software developers and support/operations staff alike.
Containers with nested elements
In C4-PlantUML, containers can act as boundaries and contain nested elements.
In c4-diagrams, containers and boundaries are intentionally modeled as separate concepts to ensure consistent behavior across different renderers.
Because of this, containers cannot contain nested elements in the portable DSL.
Support for this pattern may be introduced in the future as a renderer-specific extension (see issue #12).
For now, use ContainerBoundary.
Example¶
The following example demonstrates how to define a container diagram using the Python DSL.
from c4 import (
Container,
ContainerDb,
ContainerDiagram,
ContainerQueue,
LayRight,
Person,
Rel,
RelDown,
RelUp,
SystemBoundary,
)
from c4.renderers.plantuml import PlantUMLRenderOptionsBuilder
with ContainerDiagram() as diagram:
customer = Person("customer", "Customer", "A customer")
with SystemBoundary("c1", "Customer Information"):
app = Container(
"app",
"Customer Application",
"Javascript, Angular",
"Allows customers to manage their profile",
)
customer_service = Container(
"customer_service",
"Customer Service",
"Java, Spring Boot",
"The point of access for customer information",
tags="microService",
)
message_bus = ContainerQueue(
"message_bus",
"Message Bus",
"RabbitMQ",
"Transport for business events",
)
reporting_service = Container(
"reporting_service",
"Reporting Service",
"Ruby",
"Creates normalised data for reporting purposes",
tags="microService",
)
audit_service = Container(
"audit_service",
"Audit Service",
"C#/.NET",
"Provides organisation-wide auditing facilities",
tags="microService",
)
customer_db = ContainerDb(
"customer_db",
"Customer Database",
"Oracle 12c",
"Stores customer information",
tags="storage",
)
reporting_db = ContainerDb(
"reporting_db",
"Reporting Database",
"MySQL",
"Stores a normalized version of all business data for ad hoc reporting purposes",
tags="storage",
)
audit_store = Container(
"audit_store",
"Audit Store",
"Event Store",
"Stores information about events that have happened",
tags="storage",
)
customer >> RelDown("Uses", "HTTPS") >> app
app >> RelDown('Updates customer information using', 'async, JSON/HTTPS') >> customer_service # fmt: off
customer_service >> RelUp("Sends events to", "WebSocket") >> app
customer_service >> RelUp('Sends customer update events to') >> message_bus # fmt: off
customer_service >> Rel("Stores data in", "JDBC") >> customer_db
message_bus >> Rel('Sends customer update events to') >> [reporting_service, audit_service] # fmt: off
reporting_service >> Rel("Stores data in") >> reporting_db
audit_service >> Rel("Stores events in") >> audit_store
LayRight(reporting_service, audit_service)
render_options = (
PlantUMLRenderOptionsBuilder()
.add_element_tag(
"microService",
shape="EightSidedShape",
bg_color="CornflowerBlue",
font_color="white",
legend_text="micro service\neight sided",
)
.add_element_tag(
"storage",
shape="RoundedBoxShape",
bg_color="lightSkyBlue",
font_color="white",
)
.show_person_outline()
.show_legend()
.build()
)
diagram_code = diagram.as_plantuml(render_options=render_options)
Generated PlantUML source
{% include-markdown "../../tests/snapshots/plantuml/container_diagram.puml" %}
The PlantUML source can be rendered into the following diagram:
