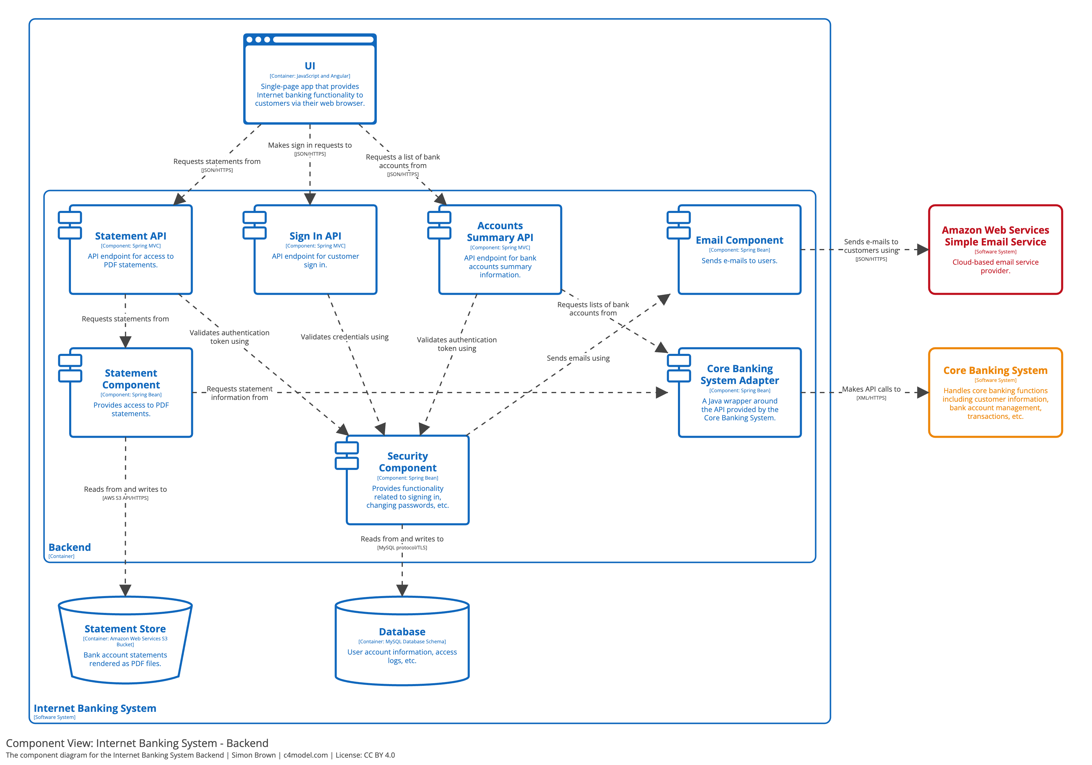
What is C4?¶
The C4 model is named after the core set of static structure diagrams:
- (system) context
- containers
- components
- code

Multiple zoom levels enable presenting the system from perspectives appropriate to different audiences. However, using all four diagram types is rarely required — system context and container diagrams are usually enough for most teams.
| System context diagram | Container Diagram | Component Diagram |
|---|---|---|
![]() |
![]() |
![]() |


