Supporting diagrams¶
In addition, there are 3 supporting diagram types:
System landscape diagram¶
The system context, container, component, and code diagrams are designed to provide a static view of a single software system but, in the real-world, software systems never live in isolation. For this reason, and particularly if you are responsible for a collection/portfolio of software systems, it’s often useful to understand how all of these software systems fit together within a given enterprise, organisation, department, etc. Essentially this is a map of the software systems within the chosen scope, with a set of system context, container, component, and code diagrams for each software system of interest.
From a practical perspective, a system landscape diagram is really just a system context diagram without a specific focus on a particular software system.
Python DSL
from c4 import (
EnterpriseBoundary,
LayD,
LayU,
Person,
PersonExt,
RelBack,
RelD,
RelNeighbor,
RelR,
RelU,
System,
SystemExt,
SystemLandscapeDiagram,
)
from c4.renderers.plantuml import PlantUMLRenderOptionsBuilder
with SystemLandscapeDiagram(
title="System Landscape diagram for Big Bank plc"
) as diagram:
customer = Person(
"customer",
"Personal Banking Customer",
"A customer of the bank, with personal bank accounts.",
)
with EnterpriseBoundary("c0", "Big Bank plc"):
banking_system = System(
"banking_system",
"Internet Banking System",
"Allows customers to view information about their bank accounts, and make payments.",
)
atm = SystemExt("atm", "ATM", "Allows customers to withdraw cash.")
mail_system = SystemExt(
"mail_system",
"E-mail system",
"The internal Microsoft Exchange e-mail system.",
)
mainframe = SystemExt(
"mainframe",
"Mainframe Banking System",
"Stores all of the core banking information about customers, accounts, transactions, etc.",
)
customer_service = PersonExt(
"customer_service",
"Customer Service Staff",
"Customer service staff within the bank.",
)
back_office = PersonExt(
"back_office",
"Back Office Staff",
"Administration and support staff within the bank.",
)
customer >> RelNeighbor("Uses") >> banking_system
customer >> RelR("Withdraws cash using") >> atm
customer >> RelBack("Sends e-mails to") >> mail_system
customer >> RelR("Asks questions to", "Telephone") >> customer_service
banking_system >> RelD("Sends e-mail using") >> mail_system
atm >> RelR("Uses") >> mainframe
banking_system >> RelR("Uses") >> mainframe
customer_service >> RelD("Uses") >> mainframe
back_office >> RelU("Uses") >> mainframe
LayD(atm, banking_system)
LayD(atm, customer)
LayU(mail_system, customer)
render_options = PlantUMLRenderOptionsBuilder().layout_with_legend().build()
diagram_code = diagram.as_plantuml(render_options=render_options)
The PlantUML source can be rendered into the following diagram:

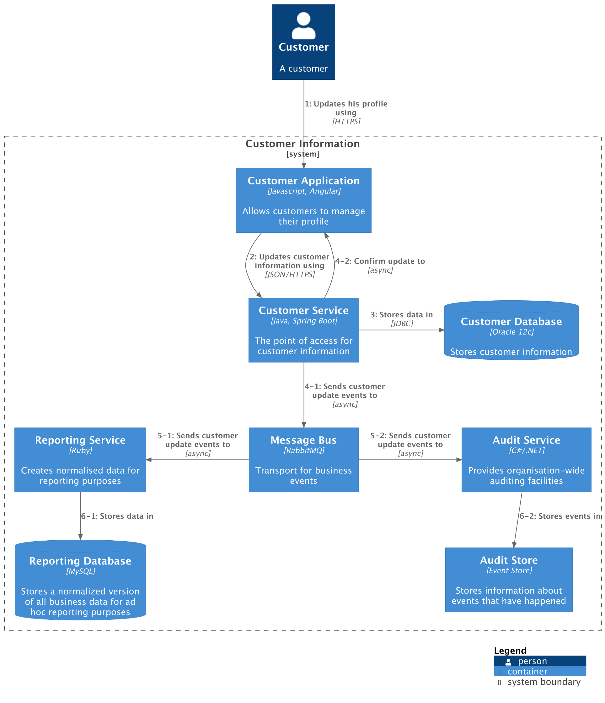
Dynamic diagram¶
A dynamic diagram can be useful when you want to show how elements in the static model collaborate at runtime to implement a user story, use case, feature, etc. This dynamic diagram is based upon a UML communication diagram (previously known as a “UML collaboration diagram”). It is similar to a UML sequence diagram, although it allows a free-form arrangement of diagram elements with numbered interactions to indicate ordering.
Python DSL
from c4 import (
Container,
ContainerDb,
DynamicDiagram,
Index,
LastIndex,
Person,
Rel,
RelDown,
RelLeft,
RelRight,
RelUp,
SetIndex,
SystemBoundary,
)
from c4.renderers.plantuml import PlantUMLRenderOptionsBuilder
with DynamicDiagram() as diagram:
customer = Person("customer", "Customer", "A customer")
with SystemBoundary("c1", "Customer Information"):
app = Container(
"app",
"Customer Application",
"Javascript, Angular",
"Allows customers to manage their profile",
)
customer_service = Container(
"customer_service",
"Customer Service",
"Java, Spring Boot",
"The point of access for customer information",
)
message_bus = Container(
"message_bus",
"Message Bus",
"RabbitMQ",
"Transport for business events",
)
reporting_service = Container(
"reporting_service",
"Reporting Service",
"Ruby",
"Creates normalised data for reporting purposes",
)
audit_service = Container(
"audit_service",
"Audit Service",
"C#/.NET",
"Provides organisation-wide auditing facilities",
)
customer_db = ContainerDb(
"customer_db",
"Customer Database",
"Oracle 12c",
"Stores customer information",
)
reporting_db = ContainerDb(
"reporting_db",
"Reporting Database",
"MySQL",
"Stores a normalized version of all business data for ad hoc reporting purposes",
)
audit_store = Container(
"audit_store",
"Audit Store",
"Event Store",
"Stores information about events that have happened",
)
customer >> RelDown("Updates his profile using", "HTTPS") >> app
(
app
>> Rel("Updates customer information using", "JSON/HTTPS")
>> customer_service
)
customer_service >> RelRight("Stores data in", "JDBC") >> customer_db
(
customer_service
>> RelDown(
"Sends customer update events to", "async", index=f"{Index()}-1"
)
>> message_bus
)
(
customer_service
>> RelUp("Confirm update to", "async", index=LastIndex() + "-2")
>> app
)
(
message_bus
>> RelLeft(
"Sends customer update events to", "async", index=f"{Index()}-1"
)
>> reporting_service
)
(
reporting_service
>> Rel("Stores data in", index=f"{Index()}-1")
>> reporting_db
)
(
message_bus
>> RelRight(
"Sends customer update events to",
"async",
index=f"{SetIndex(5)}-2",
)
>> audit_service
)
(
audit_service
>> Rel("Stores events in", index=f"{Index()}-2")
>> audit_store
)
render_options = (
PlantUMLRenderOptionsBuilder()
.layout_top_down(with_legend=True)
.show_legend()
.build()
)
diagram_code = diagram.as_plantuml(render_options=render_options)
The PlantUML source can be rendered into the following diagram:

Deployment diagram¶
A deployment diagram allows you to illustrate how instances of software systems and/or containers in the static model are deployed on to the infrastructure within a given deployment environment (e.g. production, staging, development, etc). It’s based upon a UML deployment diagram.
Python DSL
from c4 import (
Container,
ContainerDb,
DeploymentDiagram,
DeploymentNode,
Rel,
RelRight,
RelUp,
)
from c4.renderers.plantuml import PlantUMLRenderOptionsBuilder
with DeploymentDiagram(
title="Deployment Diagram for Internet Banking System - Live"
) as diagram:
with DeploymentNode("plc", "Big Bank plc", "Big Bank plc data center"):
with DeploymentNode(
"dn", "bigbank-api***\\tx8", "Ubuntu 16.04 LTS"
):
with DeploymentNode(
"apache", "Apache Tomcat", "Apache Tomcat 8.x"
):
api = Container(
"api",
"API Application",
"Java and Spring MVC",
"Provides Internet Banking functionality via a JSON/HTTPS API.",
)
with DeploymentNode(
"bigbankdb01", "bigbank-db01", "Ubuntu 16.04 LTS"
):
with DeploymentNode("oracle", "Oracle - Primary", "Oracle 12c"):
db = ContainerDb(
"db",
"Database",
"Relational Database Schema",
"Stores user registration information, hashed authentication credentials, access logs, etc.",
)
with DeploymentNode(
"bigbankdb02",
"bigbank-db02",
"Ubuntu 16.04 LTS",
tags="fallback",
):
with DeploymentNode(
"oracle2",
"Oracle - Secondary",
"Oracle 12c",
tags="fallback",
):
db2 = ContainerDb(
"db2",
"Database",
"Relational Database Schema",
"Stores user registration information, hashed authentication credentials, access logs, etc.",
tags="fallback",
)
with DeploymentNode(
"bb2", "bigbank-web***\\tx4", "Ubuntu 16.04 LTS"
):
with DeploymentNode(
"apache2", "Apache Tomcat", "Apache Tomcat 8.x"
):
web = Container(
"web",
"Web Application",
"Java and Spring MVC",
"Delivers the static content and the Internet Banking single page application.",
)
with DeploymentNode(
"mob", "Customer's mobile device", "Apple IOS or Android"
):
mobile = Container(
"mobile",
"Mobile App",
"Xamarin",
"Provides a limited subset of the Internet Banking functionality to customers via their mobile device.",
)
with DeploymentNode(
"comp", "Customer's computer", "Microsoft Windows or Apple macOS"
):
with DeploymentNode(
"browser",
"Web Browser",
"Google Chrome, Mozilla Firefox, Apple Safari or Microsoft Edge",
):
spa = Container(
"spa",
"Single Page Application",
"JavaScript and Angular",
"Provides all of the Internet Banking functionality to customers via their web browser.",
)
[mobile, spa] >> Rel("Makes API calls to", "json/HTTPS") >> api
web >> RelUp("Delivers to the customer's web browser") >> spa
api >> Rel("Reads from and writes to", "JDBC") >> db
api >> Rel("Reads from and writes to", "JDBC", tags="fallback") >> db2
db >> RelRight("Replicates data to") >> db2
render_options = (
PlantUMLRenderOptionsBuilder()
.add_element_tag("fallback", bg_color="#c0c0c0")
.add_rel_tag("fallback", text_color="#c0c0c0", line_color="#438DD5")
.show_legend()
.build()
)
diagram_code = diagram.as_plantuml(render_options=render_options)
The PlantUML source can be rendered into the following diagram:
